Description
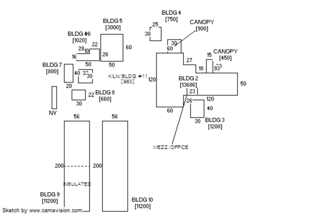
SELLER IS WILLING TO OFFER CONTRACT FOR DEED FINANCING AS AN OPTION. is related to seller. BUYERS AGENT TO VERIFY ALL MEASUREMENTS. Offered property is 41.24 acres. Currently an operating sawmill, ', Main bldg 13,686', planer bldg 3000', outbldg 1020', steambox 660', kiln 800', warehouse/dry sorting 11,200', warehouse 11,200', electric bldg 1200'
-
0BEDS
-
41.24ACRES
-
0BATHS
-
01/2 BATHS
-
42,766SQFT
-
$43$/SQFT
Listing courtesy of Coldwell Banker Realty.Description
SELLER IS WILLING TO OFFER CONTRACT FOR DEED FINANCING AS AN OPTION. is related to seller. BUYERS AGENT TO VERIFY ALL MEASUREMENTS. Offered property is 41.24 acres. Currently an operating sawmill, ', Main bldg 13,686', planer bldg 3000', outbldg 1020', steambox 660', kiln 800', warehouse/dry sorting 11,200', warehouse 11,200', electric bldg 1200'
Related Properties
IDX data © 2026 Regional Multiple Listing Service of Minnesota, Inc. All rights reserved. The data relating to real estate for sale on this web site comes in part from the Broker Reciprocity℠ Program of the Regional Multiple Listing Service of Minnesota, Inc. Real estate listings held by brokerage firms other than Bre Berry & Company are marked with the Broker Reciprocity℠ logo or the Broker Reciprocity℠ thumbnail logo (a little black house) and detailed information about them includes the name of the listing brokers. Bre Berry & Company is not a Multiple Listing Service, nor does it offer MLS access. This website is a service of Bre Berry & Company, a broker Participant of the Regional Multiple Listing Service of Minnesota, Inc. Information deemed reliable but not guaranteed. By viewing the listings on this site, you are agreeing to abide by the RMLS End-User License Agreement. Data last updated 2026-03-08T00:21:47.147.
Click here for Digital Millennium Copyright Act
